Extraction & Transport Robot

Autonomous Resource Mining Champion

Team 2 Β· Fall 2025

πŸ† Competition Highlights

2/3 Minerals

Successfully collected

100% Autonomous

No human intervention

50 Hz

Position update rate

Β±2cm

Navigation accuracy

8 States

Finite state machine

0 Penalties

Clean competition run

The Team

Maya Lorimer

Team Leader

Ikram Aziz

Core Developer

Jonas Jensen

Core Developer

Robot Architecture

The E.T. robot is designed for maximum efficiency in resource collection with advanced sensor integration and autonomous navigation capabilities.

Technical Specifications

Dimensions

30 Γ— 30 Γ— 35 cm

Motors

4Γ— EV3 Motors

Sensors

Color Β· Ultrasonic Β· Touch . Gyro

Language

C Programming

E.T. Robot Front View

Front Profile

Sensor array and "Long Neck" design.

E.T. Robot Side View

Drive Base

Optimized for tight turns and stability.

Gripper Mechanism

Gripper Detail

Precision mechanism for mineral collection.

Gripper with Sponges

Friction Enhancement

Sponges on the gripper are used to add friction and support for picking up irregular objects.

Conveyor Belt Long Neck

Conveyor Belt "Long Neck"

Used to elevate the minerals high enough to be dropped into the home box.

E.T. Mascot

Team Mascot

E.T. our mascot, watching over as we bring the minerals home.

Algorithms & Strategy

1. Main Control Algorithm β€” Finite State Machine

The robot is controlled using a finite state machine (FSM). Each state represents a high-level behavior, and transitions are triggered by sensor readings, timers, or navigation conditions.

Global FSM Structure (Pseudo-C)

while (match_running) {
  get_encoder_deltas(&d_left, &d_right);
  gyro = getGyroAngle();
  update_pose(&ctx, d_left, d_right, gyro);
  update_state_machine(&ctx);
  Sleep(20); // 50 Hz update rate
}

2. State Descriptions

STARTUP

Initializes the robot at match start. Sets first target mineral position and begins slow forward movement. Immediately transitions to EXPLORE.

Transition: β†’ EXPLORE

EXPLORE

Main navigation state. Robot moves forward toward current target mineral while continuously scanning for red minerals with color sensor. Ultrasonic sensor monitors for obstacles. Periodically realigns heading to compensate for odometry drift.

Key Parameters:

  • Speed: 15% of max
  • Sonar threshold: 6 cm
  • Realignment interval: 10 seconds (full turn) / 3 seconds (arc correction)

Transitions:

  • Red mineral detected β†’ APPROACH_MINERAL
  • Obstacle + near target β†’ APPROACH_MINERAL
  • Obstacle + far from target β†’ AVOID_OBSTACLE
  • Periodic timer β†’ ALIGN_TARGET_POSE

ALIGN_TARGET_POSE

Calculates heading error between current pose and target using atan2. Executes either full turn (large errors) or smooth arc correction (small errors). Uses gyroscope feedback to ensure accurate angle completion.

heading_error = atan2(target.y - current.y, target.x - current.x) - current.theta

Transition: After alignment β†’ EXPLORE or RETURN_HOME (context-dependent)

APPROACH_MINERAL

Short forward movement (200ms) to position grabber directly in front of detected mineral. Fixed duration ensures consistent positioning regardless of detection distance.

Transition: After 200ms β†’ PICKUP_MINERAL

PICKUP_MINERAL

Executes pickup sequence with blocking delays:

  1. Close grabber (direction=1, degrees defined by GRABBER_DEGREES constant)
  2. Wait 1000ms for mechanical completion
  3. Lift arm up (direction=1, degrees defined by LIFT_DEGREES constant)
  4. Wait 1000ms for lift completion

Transition: β†’ RETURN_HOME

RETURN_HOME

Navigates to collection box using 2D odometry. Continuously updates heading toward box_position. Monitors distance to target and ultrasonic sensor. When within threshold distance (15cm) AND sonar detects box, transitions to drop.

Safety timeout: 20 seconds maximum

Transition: Near box + sonar detection β†’ DROP_MINERAL

DROP_MINERAL

Multi-step drop sequence:

  1. Wait 500ms (ensure stable position)
  2. Open grabber (release mineral)
  3. Wait 1000ms
  4. Move backward to clear box
  5. Lower lift arm to starting position
  6. Increment target_ore_index for next mineral

Transition: β†’ EXPLORE

AVOID_OBSTACLE

Simple reactive behavior: move backward at AVOID_SPEED for fixed duration, then realign toward target. Prevents getting stuck on obstacles.

Transition: β†’ ALIGN_TARGET_POSE

3. Why This Strategy Works

  • Deterministic timing ensures mechanical reliability
  • Periodic realignment compensates for odometry drift
  • State separation makes debugging straightforward
  • Gyroscope integration provides accurate heading control
  • Fixed mineral positions allow pre-planned navigation

Maintaining Navigation During State Transitions

A critical challenge in autonomous robotics is maintaining accurate position tracking even as the robot switches between different behaviors. Our solution ensures the robot never "loses" its position during state changes.

The Problem: State Changes Could Break Position Tracking

When the robot transitions between states (e.g., EXPLORE β†’ PICKUP_MINERAL β†’ RETURN_HOME), it could lose track of where it is if position updates stop. Consider this problematic approach:

// ❌ BAD: Position updates only in EXPLORE state
if (state == EXPLORE) {
  update_pose();
}

This would cause the robot to "forget" how far it moved during pickup, turning, or obstacle avoidanceβ€”leading to completely wrong position estimates.

Our Solution: Continuous Position Updates in Main Loop

We solve this by updating the robot's pose outside and before the state machine logic, ensuring position tracking continues regardless of current state:

// βœ… GOOD: Update pose BEFORE state machine
while (ctx.match_running) {
  // 1. Get encoder deltas (how much wheels moved)
  int d_left, d_right;
  get_encoder_deltas(&d_left, &d_right);
  
  // 2. Get current gyroscope angle
  int gyro = getGyroAngle();
  
  // 3. Update position estimate
  update_pose(&ctx, d_left, d_right, gyro);
  
  // 4. THEN run state machine
  update_state_machine(&ctx);
  
  Sleep(20); // 50 Hz update rate
}

Why This Architecture Works

  • State-Independent Tracking: Position updates happen every 20ms regardless of which state is active
  • No Lost Motion: Even during blocking actions (grabber closing, lifting), encoders keep tracking movement
  • Shared Context: All states access the same RobotContext with current pose
  • Atomic Updates: Pose is updated completely before any state decision is made

Example: Tracking During PICKUP_MINERAL State

When the robot picks up a mineral, it might drift slightly due to:

  • Motor vibrations during grabber closing
  • Slight forward creep as lift arm raises
  • Mechanical backlash in gears

Because position updates continue running in the main loop, this small movement is automatically tracked:

// Main loop continues running
get_encoder_deltas(&d_left, &d_right); // Detects small drift
gyro = getGyroAngle(); // Still tracking orientation
update_pose(&ctx, d_left, d_right, gyro); // Adds drift to position

// Meanwhile, state machine is in PICKUP
control_grabber_degrees(1, 220);
Sleep(1000); // Main loop keeps running!
control_lift_arm_degrees(1, 450);

The RobotContext: Shared State Across All States

The RobotContext structure holds all navigation data and is accessible to every state:

typedef struct {
  // Current position (continuously updated)
  Pose pose; // x, y, theta
  
  // Target position (set by states)
  Pose dst; // mineral or box position
  
  // State machine info
  RobotState current_state;
  RobotState previous_state;
  
  // Navigation helpers
  int turn_active;
  int turn_start_gyro;
  int turn_target_degrees;
  
  // Match control
  int match_running;
} RobotContext;

Every state reads from and writes to this shared context, ensuring consistent navigation data across state transitions.

Example: EXPLORE β†’ PICKUP β†’ RETURN_HOME

Let's trace how position tracking continues through a complete cycle:

1. EXPLORE State
  • Main loop: Updates pose from (0, 0) β†’ (45cm, 2cm)
  • State: Moving forward, color sensor detects red
  • Transition: β†’ APPROACH_MINERAL
2. APPROACH_MINERAL State
  • Main loop: Continues updating pose (45, 2) β†’ (48, 2)
  • State: Moves forward 200ms, then stops
  • Transition: β†’ PICKUP_MINERAL
3. PICKUP_MINERAL State
  • Main loop: Still updating! (48, 2) β†’ (48.3, 2.1) [slight drift]
  • State: Grabber closes, arm lifts (blocking operations)
  • Transition: β†’ RETURN_HOME
4. RETURN_HOME State
  • Main loop: Continues from (48.3, 2.1)
  • State: Calculates heading to box at (0, -40)
  • Robot knows exactly where it isβ€”no position was "lost"!

Update Rate: 50 Hz for Smooth Tracking

The main loop runs at 50 Hz (every 20ms). This high frequency ensures:

  • Encoder changes are captured before they accumulate too much
  • Gyroscope drift is minimized by frequent reads
  • State machine can react quickly to sensor changes
  • Position estimate stays accurate even during fast movements

Sleep(20); // 20ms = 50 updates per second

Key Takeaway: Separation of Concerns

By separating position tracking (main loop) from behavioral logic (state machine), we achieve:

  • βœ… Continuous position awareness
  • βœ… States can trust pose data is always current
  • βœ… No special "position update" code needed in each state
  • βœ… Easier debugging (position code in one place)
  • βœ… Robust navigation through all behaviors

Real-World Impact

This design decision was critical to our competition success. Even when:

  • Motors are stopped during pickup/drop sequences
  • Robot is turning in place
  • Avoiding obstacles with sudden movements
  • Executing precise alignments

...the robot always knows where it is and can immediately navigate to the next target when the state changes.

Competition Performance Log

Below is a real log from our successful competition run against Team 6. It shows the state transitions, sensor readings, and navigation decisions made by the robot during the match.

competition_vs_6.out

                    ./start_left state_machine
                    EV3 initialized
                    Waiting for motors to be detected...
                    Motors detected!
                    Motors found: Left=C, Right=B
                    Found sensors:
                      type = lego-ev3-us
                      port = in2
                      mode = US-DIST-CM
                      value0 = 385
                      -> Sonar sensor registered
                      type = lego-ev3-gyro
                      port = in1
                      mode = GYRO-ANG
                      value0 = 38
                      -> Gyro sensor callibrated and registered
                      type = lego-ev3-color
                      port = in3
                      mode = COL-COLOR
                      value0 = 1
                      -> Color sensor registered
                    Sensor initialization complete.
                    Mode selected: State Machine
                    Starting FSM
                    [FSM] 0 -> 2
                    [STATE] EXPLORE
                    dst: 60.000000 0.000000 -0.000000
                    Distance to target: 43.672623
                    Pose -> X: 16.33 cm | Y: -0.21 cm | Theta: -1 deg
                    [FSM] 2 -> 1
                    [STATE] ALIGN TARGET POSE
                    Gyro turn started: right 4 deg at 15%
                    Gyro turn complete (delta=4)
                    [FSM] 1 -> 2
                    [STATE] EXPLORE
                    dst: 60.000000 0.000000 0.000000
                    Distance to target: 28.709867
                    Pose -> X: 31.30 cm | Y: -0.82 cm | Theta: 2 deg
                    Distance to target: 11.693772
                    Pose -> X: 48.31 cm | Y: -0.22 cm | Theta: 2 deg
                    [FSM] 2 -> 3
                    [STATE] APPROACH MINERAL
                    [FSM] 3 -> 4
                    [STATE] PICKUP MINERAL
                    Grabber opened by 100 degrees
                    Lift arm raised by 500 degrees
                    [FSM] 4 -> 5
                    [STATE] RETURN HOME
                    Heading to OFFSET: 0.000000 -40.000000
                    [FSM] 5 -> 1
                    [STATE] ALIGN TARGET POSE
                    Gyro turn started: left 144 deg at 15%
                    Pose -> X: 54.79 cm | Y: -0.09 cm | Theta: -10 deg
                    Pose -> X: 54.72 cm | Y: -0.07 cm | Theta: -28 deg
                    Pose -> X: 54.72 cm | Y: -0.07 cm | Theta: -46 deg
                    Pose -> X: 54.74 cm | Y: -0.10 cm | Theta: -63 deg
                    Pose -> X: 54.73 cm | Y: -0.07 cm | Theta: -82 deg
                    Pose -> X: 54.73 cm | Y: -0.10 cm | Theta: -101 deg
                    Pose -> X: 54.71 cm | Y: -0.12 cm | Theta: -122 deg
                    Pose -> X: 54.72 cm | Y: -0.09 cm | Theta: -141 deg
                    Gyro turn complete (delta=144)
                    [FSM] 1 -> 5
                    [STATE] RETURN HOME
                    Heading to OFFSET: 0.000000 -40.000000
                    [FSM] 5 -> 1
                    [STATE] ALIGN TARGET POSE
                    [FSM] 1 -> 5
                    [STATE] RETURN HOME
                    Heading to OFFSET: 0.000000 -40.000000
                    [FSM] 5 -> 1
                    [STATE] ALIGN TARGET POSE
                    [FSM] 1 -> 5
                    [STATE] RETURN HOME
                    Heading to OFFSET: 0.000000 -40.000000
                    Distance to target: 53.854519
                    Pose -> X: 43.46 cm | Y: -8.20 cm | Theta: -145 deg
                    Distance to target: 38.188187
                    Pose -> X: 30.56 cm | Y: -17.11 cm | Theta: -146 deg
                    [FSM] 5 -> 1
                    [STATE] ALIGN TARGET POSE
                    Gyro turn started: right 4 deg at 15%
                    Gyro turn complete (delta=4)
                    [FSM] 1 -> 5
                    [STATE] RETURN HOME
                    Heading to OFFSET: 0.000000 -40.000000
                    Distance to target: 25.628178
                    Pose -> X: 20.51 cm | Y: -24.63 cm | Theta: -142 deg
                    [FSM] 5 -> 6
                    [STATE] DROP MINERAL
                    Pose -> X: 8.71 cm | Y: -33.97 cm | Theta: -139 deg
                    Grabber closed by 100 degrees
                    Lift arm lowered by 500 degrees
                    [FSM] 6 -> 2
                    [STATE] EXPLORE
                    dst: 120.000000 -5.000000 -3320473600.000014
                    [FSM] 2 -> 1
                    [STATE] ALIGN TARGET POSE
                    Gyro turn started: right 143 deg at 15%
                    Pose -> X: 28.65 cm | Y: -15.34 cm | Theta: -117 deg
                    Pose -> X: 28.65 cm | Y: -15.34 cm | Theta: -95 deg
                    Pose -> X: 28.67 cm | Y: -15.40 cm | Theta: -68 deg
                    Pose -> X: 28.64 cm | Y: -15.34 cm | Theta: -40 deg
                    Pose -> X: 28.66 cm | Y: -15.36 cm | Theta: -4 deg
                    Gyro turn complete (delta=143)
                    [FSM] 1 -> 2
                    [STATE] EXPLORE
                    dst: 120.000000 -5.000000 0.000000
                    [FSM] 2 -> 1
                    [STATE] ALIGN TARGET POSE
                    [FSM] 1 -> 2
                    [STATE] EXPLORE
                    dst: 120.000000 -5.000000 0.000001
                    [FSM] 2 -> 1
                    [STATE] ALIGN TARGET POSE
                    [FSM] 1 -> 2
                    [STATE] EXPLORE
                    dst: 120.000000 -5.000000 0.000013
                    Distance to target: 78.962189
                    Pose -> X: 41.55 cm | Y: -13.99 cm | Theta: 6 deg
                    Distance to target: 62.667065
                    Pose -> X: 57.76 cm | Y: -12.33 cm | Theta: 5 deg
                    [FSM] 2 -> 1
                    [STATE] ALIGN TARGET POSE
                    [FSM] 1 -> 2
                    [STATE] EXPLORE
                    dst: 120.000000 -5.000000 0.000042
                    Distance to target: 44.941303
                    Pose -> X: 75.43 cm | Y: -10.79 cm | Theta: 5 deg
                    [FSM] 2 -> 1
                    [STATE] ALIGN TARGET POSE
                    Gyro turn started: right 5 deg at 15%
                    Pose -> X: 92.99 cm | Y: -9.42 cm | Theta: 4 deg
                    Gyro turn complete (delta=5)
                    [FSM] 1 -> 2
                    [STATE] EXPLORE
                    dst: 120.000000 -5.000000 0.000000
                    Distance to target: 14.132041
                    Pose -> X: 106.00 cm | Y: -6.90 cm | Theta: 11 deg
                    [FSM] 2 -> 1
                    [STATE] ALIGN TARGET POSE
                    Gyro turn started: left 22 deg at 15%
                    Pose -> X: 119.06 cm | Y: -4.47 cm | Theta: 7 deg
                    [FSM] 1 -> 3
                    [STATE] APPROACH MINERAL
                    [FSM] 3 -> 4
                    [STATE] PICKUP MINERAL
                    Grabber opened by 100 degrees
                    Lift arm raised by 500 degrees
                    [FSM] 4 -> 5
                    [STATE] RETURN HOME
                    Heading to OFFSET: 0.000000 -40.000000
                    [FSM] 5 -> 1
                    [STATE] ALIGN TARGET POSE
                    Gyro turn started: left 153 deg at 15%
                    Pose -> X: 122.03 cm | Y: -4.96 cm | Theta: -16 deg
                    Pose -> X: 122.03 cm | Y: -4.96 cm | Theta: -36 deg
                    Pose -> X: 122.05 cm | Y: -4.98 cm | Theta: -58 deg
                    Pose -> X: 122.04 cm | Y: -4.95 cm | Theta: -79 deg
                    Pose -> X: 122.04 cm | Y: -4.95 cm | Theta: -95 deg
                    Pose -> X: 122.04 cm | Y: -4.95 cm | Theta: -115 deg
                    Pose -> X: 122.02 cm | Y: -4.98 cm | Theta: -132 deg
                    Pose -> X: 122.04 cm | Y: -4.96 cm | Theta: -148 deg
                    Gyro turn complete (delta=153)
                    [FSM] 1 -> 5
                    [STATE] RETURN HOME
                    Heading to OFFSET: 0.000000 -40.000000
                    [FSM] 5 -> 1
                    [STATE] ALIGN TARGET POSE
                    [FSM] 1 -> 5
                    [STATE] RETURN HOME
                    Heading to OFFSET: 0.000000 -40.000000
                    [FSM] 5 -> 1
                    [STATE] ALIGN TARGET POSE
                    [FSM] 1 -> 5
                    [STATE] RETURN HOME
                    Heading to OFFSET: 0.000000 -40.000000
                    Distance to target: 123.766968
                    Pose -> X: 118.95 cm | Y: -5.82 cm | Theta: -165 deg
                    Distance to target: 109.016296
                    Pose -> X: 104.65 cm | Y: -9.46 cm | Theta: -166 deg
                    [FSM] 5 -> 1
                    [STATE] ALIGN TARGET POSE
                    Gyro turn started: right 5 deg at 15%
                    Pose -> X: 89.58 cm | Y: -12.98 cm | Theta: -168 deg
                    Gyro turn complete (delta=5)
                    [FSM] 1 -> 5
                    [STATE] RETURN HOME
                    Heading to OFFSET: 0.000000 -40.000000
                    Distance to target: 81.883095
                    Pose -> X: 78.38 cm | Y: -16.30 cm | Theta: -164 deg
                    [FSM] 5 -> 1
                    [STATE] ALIGN TARGET POSE
                    Gyro turn started: right 4 deg at 15%
                    Pose -> X: 64.10 cm | Y: -20.04 cm | Theta: -165 deg
                    Gyro turn complete (delta=4)
                    [FSM] 1 -> 5
                    [STATE] RETURN HOME
                    Heading to OFFSET: 0.000000 -40.000000
                    Distance to target: 54.312531
                    Pose -> X: 51.93 cm | Y: -24.09 cm | Theta: -162 deg
                    [FSM] 5 -> 1
                    [STATE] ALIGN TARGET POSE
                    [FSM] 1 -> 5
                    [STATE] RETURN HOME
                    Heading to OFFSET: 0.000000 -40.000000
                    Distance to target: 38.637329
                    Pose -> X: 36.94 cm | Y: -28.67 cm | Theta: -163 deg
                    [FSM] 5 -> 1
                    [STATE] ALIGN TARGET POSE
                    [FSM] 1 -> 5
                    [STATE] RETURN HOME
                    Heading to OFFSET: 0.000000 -40.000000
                    Distance to target: 22.310280
                    Pose -> X: 21.27 cm | Y: -33.27 cm | Theta: -164 deg
                    [FSM] 5 -> 6
                    [STATE] DROP MINERAL
                    Grabber closed by 100 degrees
                    Lift arm lowered by 500 degrees
                    [FSM] 6 -> 2
                    [STATE] EXPLORE
                    dst: 2.000062 0.000000 -5227307008.000001
                    [FSM] 2 -> 1
                    [STATE] ALIGN TARGET POSE
                    Gyro turn started: left 55 deg at 15%
                    Pose -> X: 37.38 cm | Y: -28.65 cm | Theta: -164 deg
                    Pose -> X: 37.28 cm | Y: -28.65 cm | Theta: -188 deg
                    Pose -> X: 37.31 cm | Y: -28.65 cm | Theta: -212 deg
                    Gyro turn complete (delta=55)
                    [FSM] 1 -> 2
                    [STATE] EXPLORE
                    dst: 2.000062 0.000000 0.000000
                    [FSM] 2 -> 1
                    [STATE] ALIGN TARGET POSE
                    [FSM] 1 -> 2
                    [STATE] EXPLORE
                    dst: 2.000062 0.000000 0.000001
                    [FSM] 2 -> 1
                    [STATE] ALIGN TARGET POSE
                    [FSM] 1 -> 2
                    [STATE] EXPLORE
                    dst: 2.000062 0.000000 0.000001
                    Distance to target: 33.994225
                    Pose -> X: 28.59 cm | Y: -21.18 cm | Theta: -221 deg
                    Distance to target: 17.302166
                    Pose -> X: 15.97 cm | Y: -10.21 cm | Theta: -221 deg
                    [FSM] 2 -> 1
                    [STATE] ALIGN TARGET POSE
                    Gyro turn started: right 6 deg at 15%
                    Gyro turn complete (delta=6)
                    [FSM] 1 -> 2
                    [STATE] EXPLORE
                    dst: 2.000062 0.000000 -0.000000
                    Distance to target: 3.750161
                    Pose -> X: 5.01 cm | Y: -2.24 cm | Theta: -213 deg
                    [FSM] 2 -> 1
                    [STATE] ALIGN TARGET POSE
                    Gyro turn started: left 176 deg at 15%
                    Pose -> X: -8.41 cm | Y: 7.16 cm | Theta: -218 deg
                    Pose -> X: -8.56 cm | Y: 7.29 cm | Theta: -237 deg
                    Pose -> X: -8.55 cm | Y: 7.26 cm | Theta: -258 deg
                    Pose -> X: -8.56 cm | Y: 7.26 cm | Theta: -279 deg
                    Pose -> X: -8.56 cm | Y: 7.26 cm | Theta: -297 deg
                    Pose -> X: -8.57  cm | Y: 7.23 cm | Theta: -319 deg
                    Pose -> X: -8.52 cm | Y: 7.27 cm | Theta: -339 deg
                    Pose -> X: -8.52 cm | Y: 7.26 cm | Theta: -359 deg
                    Pose -> X: -8.55 cm | Y: 7.27 cm | Theta: -379 deg
                    Gyro turn complete (delta=176)
                    [FSM] 1 -> 2
                    [STATE] EXPLORE
                    dst: 2.000062 0.000000 -0.000000
                    [FSM] 2 -> 1
                    [STATE] ALIGN TARGET POSE
                    [FSM] 1 -> 2
                    [STATE] EXPLORE
                    dst: 2.000062 0.000000 0.000001
                    [FSM] 2 -> 1
                    [STATE] ALIGN TARGET POSE
                    [FSM] 1 -> 2
                    [STATE] EXPLORE
                    dst: 2.000062 0.000000 0.000001
                    Distance to target: 7.968719
                    Pose -> X: -4.58 cm | Y: 4.50 cm | Theta: -395 deg
                    Distance to target: 9.441856
                    Pose -> X: 9.68 cm | Y: -5.49 cm | Theta: -395 deg
                    [FSM] 2 -> 1
                    [STATE] ALIGN TARGET POSE
                    Gyro turn started: right 180 deg at 15%
                    Pose -> X: 18.67 cm | Y: -11.94 cm | Theta: -389 deg
                    Pose -> X: 18.67 cm | Y: -11.94 cm | Theta: -365 deg
                    Pose -> X: 18.67 cm | Y: -11.95 cm | Theta: -329 deg
                    Pose -> X: 18.68 cm | Y: -11.95 cm | Theta: -293 deg
                    Pose -> X: 18.68 cm | Y: -11.95 cm | Theta: -262 deg
                    Pose -> X: 18.68 cm | Y: -11.95 cm | Theta: -234 deg
                    Gyro turn complete (delta=180)
                    [FSM] 1 -> 2
                    [STATE] EXPLORE
                    dst: 2.000062 0.000000 -0.000000
                    [FSM] 2 -> 1
                    [STATE] ALIGN TARGET POSE
                    [FSM] 1 -> 2
                    [STATE] EXPLORE
                    dst: 2.000062 0.000000 0.000006
                    [FSM] 2 -> 1
                    [STATE] ALIGN TARGET POSE
                    [FSM] 1 -> 2
                    [STATE] EXPLORE
                    dst: 2.000062 0.000000 0.000006
                    Distance to target: 16.368061
                    Pose -> X: 15.28 cm | Y: -9.57 cm | Theta: -215 deg
                    Distance to target: 0.505502
                    Pose -> X: 1.50 cm | Y: 0.08 cm | Theta: -215 deg
                    [FSM] 2 -> 1
                    [STATE] ALIGN TARGET POSE
                    Gyro turn started: left 177 deg at 15%
                    Pose -> X: -8.53 cm | Y: 7.20 cm | Theta: -221 deg
                    Pose -> X: -8.53 cm | Y: 7.20 cm | Theta: -236 deg
                    Pose -> X: -8.53 cm | Y: 7.20 cm | Theta: -251 deg
                    Pose -> X: -8.53 cm | Y: 7.20 cm | Theta: -268 deg
                    Pose -> X: -8.53 cm | Y: 7.20 cm | Theta: -278 deg
                    Pose -> X: -8.53 cm | Y: 7.13 cm | Theta: -296 deg
                    Pose -> X: -8.49 cm | Y: 7.18 cm | Theta: -320 deg
                    Pose -> X: -8.52 cm | Y: 7.17 cm | Theta: -339 deg
                    Pose -> X: -8.45 cm | Y: 7.18 cm | Theta: -361 deg
                    Pose -> X: -8.49 cm | Y: 7.18 cm | Theta: -380 deg
                    Gyro turn complete (delta=177)
                    [FSM] 1 -> 2
                    [STATE] EXPLORE
                    dst: 2.000062 0.000000 0.000000
                    [FSM] 2 -> 1
                    [STATE] ALIGN TARGET POSE
                    [FSM] 1 -> 2
                    [STATE] EXPLORE
                    dst: 2.000062 0.000000 0.000003
                    [FSM] 2 -> 1
                    [STATE] ALIGN TARGET POSE
                    [FSM] 1 -> 2
                    [STATE] EXPLORE
                    dst: 2.000062 0.000000 0.000001
                    Distance to target: 7.864048
                    Pose -> X: -4.52 cm | Y: 4.40 cm | Theta: -395 deg
                    Distance to target: 9.253160
                    Pose -> X: 9.50 cm | Y: -5.42 cm | Theta: -395 deg
                    [FSM] 2 -> 1
                    [STATE] ALIGN TARGET POSE
                    Gyro turn started: right 179 deg at 15%
                    Pose -> X: 18.86 cm | Y: -11.97 cm | Theta: -382 deg
                    Pose -> X: 18.83 cm | Y: -11.97 cm | Theta: -343 deg
                    Pose -> X: 18.83 cm | Y: -11.98 cm | Theta: -302 deg
                    Pose -> X: 18.84 cm | Y: -11.95 cm | Theta: -273 deg
                    Pose -> X: 18.83 cm | Y: -11.96 cm | Theta: -248 deg
                    Pose -> X: 18.83 cm | Y: -11.96 cm | Theta: -225 deg
                    Gyro turn complete (delta=179)
                    [FSM] 1 -> 2
                    [STATE] EXPLORE
                    dst: 2.000062 0.000000 -0.000000
                    [FSM] 2 -> 1
                    [STATE] ALIGN TARGET POSE
                    [FSM] 1 -> 2
                    [STATE] EXPLORE
                    dst: 2.000062 0.000000 0.000001
                    [FSM] 2 -> 1
                    [STATE] ALIGN TARGET POSE
                    [FSM] 1 -> 2
                    [STATE] EXPLORE
                    dst: 2.000062 0.000000 0.000119
                    Distance to target: 10.206362
                    Pose -> X: 10.23 cm | Y: -6.04 cm | Theta: -215 deg
                    Distance to target: 5.568741
                    Pose -> X: -2.61 cm | Y: 3.13 cm | Theta: -216 deg
                    [FSM] 2 -> 1
                    [STATE] ALIGN TARGET POSE
                    Gyro turn started: left 178 deg at 15%
                    Pose -> X: -8.49 cm | Y: 7.50 cm | Theta: -228 deg
                    Pose -> X: -8.50 cm | Y: 7.53 cm | Theta: -246 deg
                    Pose -> X: -8.49 cm | Y: 7.50 cm | Theta: -265 deg
                    Pose -> X: -8.49 cm | Y: 7.50 cm | Theta: -284 deg
                    Pose -> X: -8.48 cm | Y: 7.50 cm | Theta: -303 deg
                    Pose -> X: -8.48 cm | Y: 7.50 cm | Theta: -321 deg
                    Pose -> X: -8.51 cm | Y: 7.49 cm | Theta: -338 deg
                    Pose -> X: -8.51 cm | Y: 7.49 cm | Theta: -355 deg
                    Pose -> X: -8.48 cm | Y: 7.49 cm | Theta: -372 deg
                    Pose -> X: -8.45 cm | Y: 7.48 cm | Theta: -390 deg
                    Gyro turn complete (delta=178)
                    [FSM] 1 -> 2
                    [STATE] EXPLORE
                    dst: 2.000062 0.000000 0.000000
                    [FSM] 2 -> 1
                    [STATE] ALIGN TARGET POSE
                    [FSM] 1 -> 2
                    [STATE] EXPLORE
                    dst: 2.000062 0.000000 0.000006
                    [FSM] 2 -> 1
                    [STATE] ALIGN TARGET POSE
                    [FSM] 1 -> 2
                    [STATE] EXPLORE
                    dst: 2.000062 0.000000 0.000042
                    Distance to target: 0.111949
                    Pose -> X: 1.89 cm | Y: -0.01 cm | Theta: -396 deg
                    Distance to target: 16.800571
                    Pose -> X: 15.52 cm | Y: -9.97 cm | Theta: -397 deg
                    [FSM] 2 -> 1
                    [STATE] ALIGN TARGET POSE
                    Gyro turn started: right 180 deg at 15%
                    Pose -> X: 18.24 cm | Y: -12.02 cm | Theta: -377 deg
                    Pose -> X: 18.24 cm | Y: -12.03 cm | Theta: -354 deg
                    Pose -> X: 18.29 cm | Y: -12.00 cm | Theta: -327 deg
                    Pose -> X: 18.26 cm | Y: -12.01 cm | Theta: -305 deg
                    Pose -> X: 18.26 cm | Y: -12.01 cm | Theta: -282 deg
                    Pose -> X: 18.25 cm | Y: -12.01 cm | Theta: -255 deg
                    Pose -> X: 18.22 cm | Y: -11.99 cm | Theta: -241 deg
                    Pose -> X: 18.19 cm | Y: -11.98 cm | Theta: -315 deg
                    Pose -> X: 18.28 cm | Y: -11.99 cm | Theta: -373 deg
                    Pose -> X: 18.19 cm | Y: -11.98 cm | Theta: -362 deg
                    Pose -> X: 18.22 cm | Y: -11.98 cm | Theta: -452 deg
                    Pose -> X: 18.21 cm | Y: -11.97 cm | Theta: -530 deg
                    Pose -> X: 18.23 cm | Y: -11.95 cm | Theta: -500 deg
                    Pose -> X: 18.22 cm | Y: -11.97 cm | Theta: -464 deg
                    Pose -> X: 17.72 cm | Y: -11.48 cm | Theta: -399 deg
                    Pose -> X: 18.24 cm | Y: -11.86 cm | Theta: -354 deg
                    Pose -> X: 18.21 cm | Y: -11.85 cm | Theta: -308 deg
                    Pose -> X: 18.20 cm | Y: -11.85 cm | Theta: -232 deg
                    Gyro turn complete (delta=180)
                    [FSM] 1 -> 2
                    [STATE] EXPLORE
                    dst: 2.000062 0.000000 0.000000
                    [FSM] 2 -> 1
                    [STATE] ALIGN TARGET POSE
                    Gyro turn started: left 4 deg at 15%
                    Gyro turn complete (delta=4)
                    [FSM] 1 -> 2
                    [STATE] EXPLORE
                    dst: 2.000062 0.000000 -0.000000
                    [FSM] 2 -> 1
                    [STATE] ALIGN TARGET POSE
                    Gyro turn started: left 16 deg at 15%
                    Gyro turn complete (delta=16)
                    [FSM] 1 -> 2
                    [STATE] EXPLORE
                    dst: 2.000062 0.000000 0.000000
                    Distance to target: 13.348529
                    Pose -> X: 10.44 cm | Y: -10.34 cm | Theta: -204 deg
                                    

Key observations from this run:

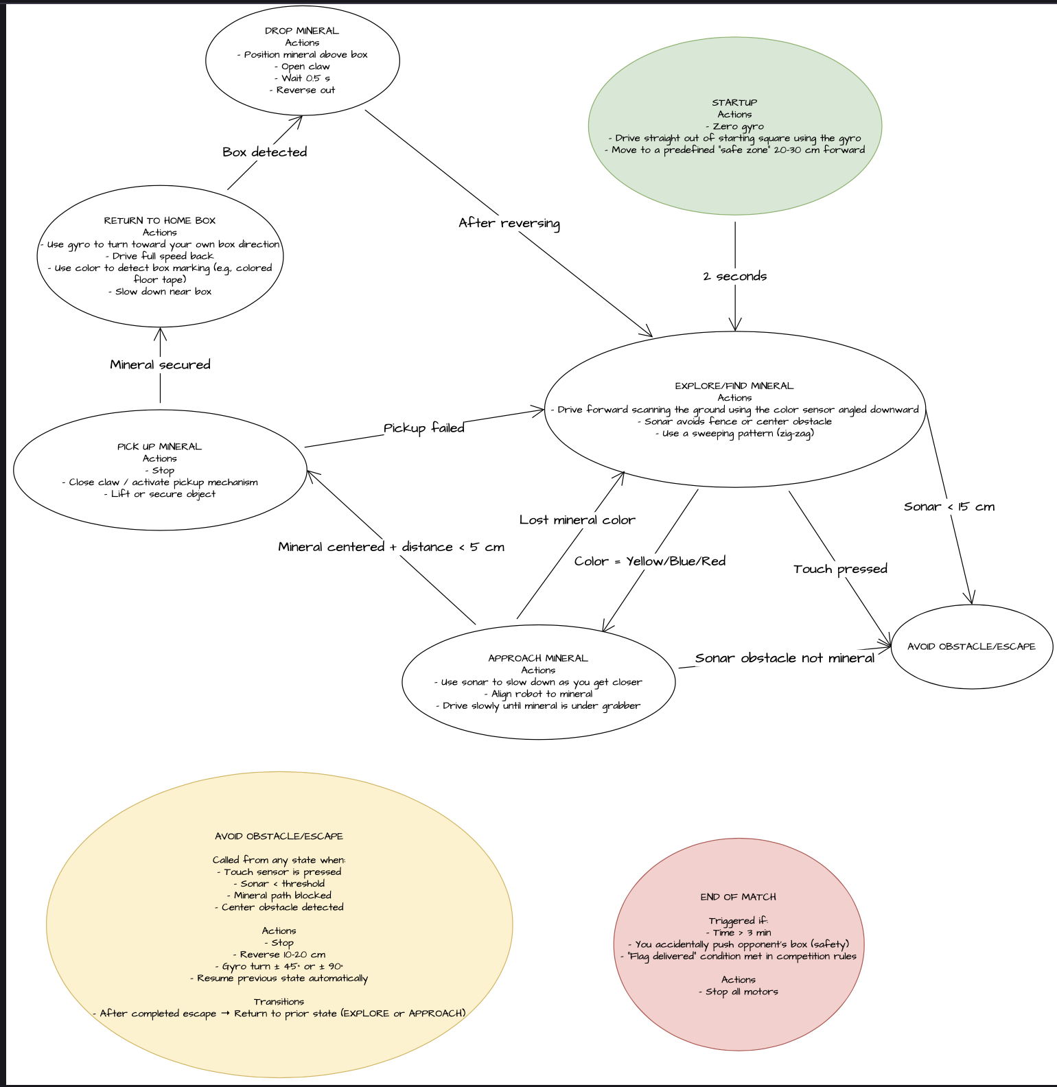
State Machine Diagram

Visual representation of the robot's finite state machine showing all operational states, transitions, and sensor-driven logic.

E.T. Robot State Machine Diagram

View Interactive Diagram on GitLab Wiki β†’

Detailed State Transition Summary

  • STARTUP β†’ EXPLORE / FIND MINERAL: After gyro zeroing and driving straight out of the starting square, the robot moves to a predefined safe zone. A 2-second stabilization delay is applied before entering exploration mode.
  • EXPLORE β†’ APPROACH MINERAL: Triggered when the downward-facing color sensor detects a valid mineral color
  • APPROACH β†’ PICK UP MINERAL: Occurs when the mineral is centered in front of the robot and the sonar distance is less than 5 cm.
  • APPROACH β†’ EXPLORE: Fallback transition if the mineral color is lost during the approach phase.
  • PICK UP β†’ RETURN TO HOME BOX: Triggered once the pickup mechanism successfully secures the mineral.
  • PICK UP β†’ EXPLORE: If pickup fails (object not secured), the robot resumes exploration.
  • RETURN TO HOME BOX β†’ DROP MINERAL: Activated when the robot detects its home box using floor markings and orientation from the gyro.
  • DROP MINERAL β†’ EXPLORE: After positioning above the box, opening the claw, waiting briefly, and reversing out, the robot resumes mineral exploration.
  • GLOBAL β†’ AVOID OBSTACLE / ESCAPE: Can be triggered from any state when:
    • Sonar distance < 15 cm
    • Touch sensor is pressed
    • A central obstacle or blocked path is detected
    The robot stops, reverses 10–20 cm, performs a gyro-based turn (45Β° or 90Β°), and then automatically returns to the previous state.
  • GLOBAL β†’ END OF MATCH: Safety override triggered if the match time exceeds 3 minutes or a competition-defined termination condition is met. All motors are stopped immediately.

Team Contributions

Maya Lorimer

  • Motor control functions
  • Movement and turning
  • Grabber and lift arm control
  • Physical structure design and build
  • Speak functionality
  • State machine defense strategy (removed from final version)
  • Website

Ikram Aziz

  • Gyro, ultrasonic, color sensors
  • Target coordinate calculations
  • Heading and bearing computations
  • Testing and positining updates
  • Website

Jonas Jensen

  • State machine design and implementation
  • Pose estimation & odometry
  • Exploration and navigation logic
  • Obstacle avoidance strategies

All Team Members

  • All members participated in writing code and verbally assisted one another in working session in and out of class time